This website requires JavaScript.
Explore
Help
Sign In
Xargon
/
ES-DE
Watch
1
Star
0
Fork
You've already forked ES-DE
0
mirror of
https://github.com/RetroDECK/ES-DE.git
synced
2025-04-10 19:15:13 +00:00
Code
Issues
Actions
Packages
Projects
Releases
Wiki
Activity
36dd70b476
ES-DE
/
external
/
rapidjson
/
doc
/
diagram
/
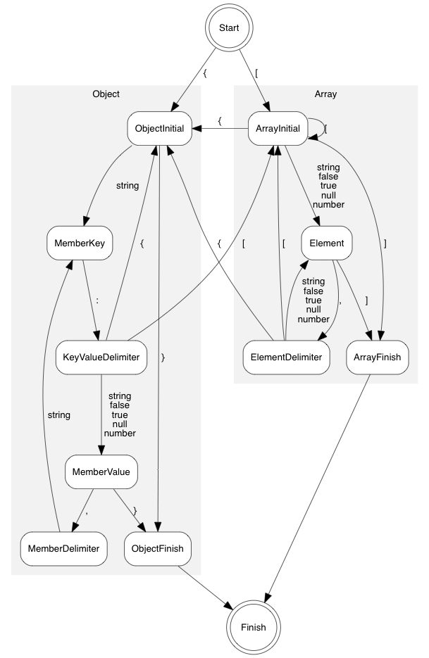
iterative-parser-states-diagram.png
Leon Styhre
4db7d949af
Merge commit '6e7ab511dbbdb6d895447dc119a0503e1f67d74c' as 'external/rapidjson'
2021-10-06 17:39:12 +02:00
90 KiB
609x935px
Raw
History